鋰電池它在電子產品設備制造中已經獲得最廣泛的應用,它的優勢在于體積小巧而且能量儲存高。盡管鋰電池相比鉛酸電池具有非常多多的優勢,但是在安全性以及充電方面要復雜一些。所以,我們設計一個簡單而且有效的充電電路是非常必要的。當然,假如你覺得手動設計充電電路太過于麻煩,那你也可以選擇在電商平臺上購買已經設計好的鋰電池充電模塊。但是今天,我們在這里重點討論如何親手設計一個簡單且有效的鋰電池充電電路。這不僅可以幫助你實現功能,更多的是還可以借這個機會學習到更多的電子知識,這才是本篇文章的重點。
下面,我們先來詳細解析一下電路中每個元器件的功能。


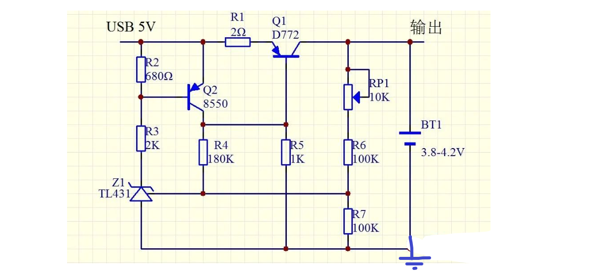
如上圖,電阻R1在電路中扮演了主電路電流限制器的角色,可以有效限制最大充電電流,避免損壞器件。此外,當正常充電過程時,還會使三極管Q1的發射極與基極之間的電壓差增加,提高了三極管Q1的可控性。電阻R2不僅是穩壓二極管Z1的供電電阻,也是三極管Q2的上拉電阻。電阻R3除了作為穩壓二極管Z1的供電電阻外,還時三極管Q2的基極限流電阻。電阻R4與三極管Q2配合工作,來提供4.2V鎖定功能。電阻R5既是三極管Q1的基極限流電阻,也是三極管Q1的啟動電阻。滑動變阻器RP1是一個10K的微調電位器,來調節充滿電池所需電壓。電阻R6和電阻R7則作為分壓電阻,來負責電壓的采樣。
下面具體分析。正常充電時的原理


如圖,當電路上電后,由于被充電電池的電壓是低于4.2V的上限的,因此由變阻器RP1、電阻R6和電阻R7組成的電壓采樣電路,這時會檢測到一個相對比較低的電壓信號。在充電電路的剛開始充電的狀態下,由于電池沒電,因此電壓采樣值低是于2.5V的,便導致穩壓二極管Z1處于截止狀態。進而導致三極管Q2沒有驅動回路,因此三極管Q2處于截止狀態。而三極管Q1由于驅動回路正常則處于正常工作狀態。處于一個飽和導通的狀態,5V電源經過R1限流后為鋰電池充電。最大的充電電流為700mA左右。
充滿電時狀態分析


如上圖。當后級被充電的電池電壓充到4.2左右V時,電壓采樣電路獲得的信號電壓會高于2.5V,這個時候,穩壓二極管Z1便開始導通,流經電阻R2和電阻R3的電流增加。這里增加的電流會在電阻R2兩端產生大于0.7V的電壓差,這個電壓差會驅動三極管Q2導通。當三極管Q2導通后,三極管Q2在左右電阻R4和電阻R5的上方會產生一個接近5V的電壓。這個電壓將使三極管Q1的發射極與基極之間的電壓差消失,導致三極管Q1截止不導通,從而停止給后級電池充電。只有當后級電池的電壓降至3.8V左右時,將電壓采樣端的電壓拉低到2.5V以下時,整個電路便會恢復正常的充電操作。
〈烜芯微/XXW〉專業制造二極管,三極管,MOS管,橋堆等,20年,工廠直銷省20%,上萬家電路電器生產企業選用,專業的工程師幫您穩定好每一批產品,如果您有遇到什么需要幫助解決的,可以直接聯系下方的聯系號碼或加QQ/微信,由我們的銷售經理給您精準的報價以及產品介紹
〈烜芯微/XXW〉專業制造二極管,三極管,MOS管,橋堆等,20年,工廠直銷省20%,上萬家電路電器生產企業選用,專業的工程師幫您穩定好每一批產品,如果您有遇到什么需要幫助解決的,可以直接聯系下方的聯系號碼或加QQ/微信,由我們的銷售經理給您精準的報價以及產品介紹
聯系號碼:18923864027(同微信)
QQ:709211280

