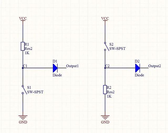
上拉電阻和下拉電阻,本質上來講都是電阻在作用,之所以稱為上拉和下拉,只是它們的使用的場景不同。




比如說,在實際電路中我們會經常遇到器件輸出電壓幅度不足的情況,如果前級只能輸出0V-3V的電平,而后級系統需要一個0V-5V的高電平或者低電平,就可以利用上拉電阻,強制拉高前級的輸出電壓,但是這種方式只能夠將電壓拉到3V-5V之間。




同樣,當輸出低電平不夠低時,可以利用下拉電阻將低電平拉低,至于能夠拉到多少電壓,取決于電阻的阻值。
在MOS管的開關電源中,一般會在NMOS管上加一個下拉電阻,在PMOS管柵加一個上拉電阻,大概在10K左右。通常它起到這三個作用:


給MOS管柵極確定電平
防止靜電擊穿
提供放電路徑
MOS管在上電的時候會有一段時間呈現高阻態,在導通的情況下這種狀態是不受控制的,NMOS可能會受到高電頻干擾,PMOS會受到低電頻干擾,這很容易導致開關管被燒毀。
這時增加電阻能夠讓柵極是一個確定的電平,不再是一個高阻態。也就是說MOS管在上電時會一直保持關閉狀態,直到單片機控制它的開關。


此外,在呈現高阻態時容易積累一些靜電電荷,在一定程度時會在GS之間形成高電壓,MOS管容易擊穿并損壞,也需要電阻來進行固定電平。
提供放電路徑這個我們之前講過,原因是mos管的GS存在寄生電容,電阻在斷電時為寄生電容提供一個放電路徑。
〈烜芯微/XXW〉專業制造二極管,三極管,MOS管,橋堆等,20年,工廠直銷省20%,上萬家電路電器生產企業選用,專業的工程師幫您穩定好每一批產品,如果您有遇到什么需要幫助解決的,可以直接聯系下方的聯系號碼或加QQ/微信,由我們的銷售經理給您精準的報價以及產品介紹
聯系號碼:18923864027(同微信)
QQ:709211280

