
雙電源供電的差分放大器電路


單電源供電的差分放大器與同相放大器電
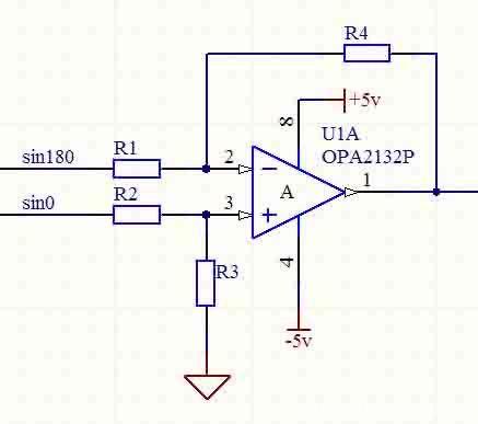
差分放大器的定義:兩信號分別從運算放大器的同相端與反相端輸入,輸出信號通過反饋電阻連接到運算放大器的反相輸入端,同相端通過一個與反饋電阻阻值相等的電阻接地(或接基準電壓,一般基準電壓為電源電壓的一半)的電路。
差分放大器的特性:
1.輸入阻抗極大。一般為兆歐級。
2.輸出阻抗小。一般為數歐或十幾歐。
3.放大倍數。差分放大器的放大倍數等于兩信號的差值乘以反饋電阻與輸入電阻之比值。
4.具有抑制信號的共模成分。可以抑制兩信號相同的共模成分。有顯著減小電路噪聲的功能。
差分放大器的作用:
1.用于放大兩信號之差。由于具有極大的可調放大倍數。故方便對差分信號進行調節。
2.用于抑制線路中差分信號的共模成分。由于差分放大器所放大的為差分信號的差值,可以有效的抑制差分信號中相同的共模成分。
3.用于儀表放大器。由于差分放大器具有抑制共模信號的特點,故用于高精度的儀表放大器。
〈烜芯微/XXW〉專業制造二極管,三極管,MOS管,橋堆等,20年,工廠直銷省20%,上萬家電路電器生產企業選用,專業的工程師幫您穩定好每一批產品,如果您有遇到什么需要幫助解決的,可以直接聯系下方的聯系號碼或加QQ/微信,由我們的銷售經理給您精準的報價以及產品介紹
聯系號碼:18923864027(同微信)
QQ:709211280

