我們常接觸到晶體三級管,對它的使用也比較熟悉,相對來說對晶體場效應管就陌生一點,但是,由于場效應管有其獨特的優點,例輸入阻抗高,噪聲低,熱穩定性好等,在我們的使用中也是屢見不鮮。我們知道場效應晶體管的種類很多,根據結構不同分為結型場效應管和絕緣柵型場效應管;絕緣柵型場效應管又稱為金屬氧化物導體場效應管,或簡稱MOS場效應管.
1、如何防止絕緣柵型場效應管擊穿
由于絕緣柵場效應管的輸入阻抗非常高,這本來是它的優點,但在使用上卻帶來新的問題.由于輸入阻抗高,當帶電荷物體一旦靠近柵極時,在柵極感應出來的電荷就很難通過這個電阻泄放掉,電荷的累積造成了電壓的升高,尤其是在極間電容比較小的情況本下,少量的電荷就會產生較高的電壓,以至管子還沒使用或者在焊接時就已經擊穿或者出現指標下降的現象,特別是MOS管,其絕緣層很薄,更易擊穿損壞。為了避免出現這樣的事故,關鍵在于避免柵極懸空,也就是在柵源兩極之間必須保持直流通路。通常是在柵源兩極之間接一個電阻(100K以內),使累積電荷不致過多,或者接一個穩壓管,使電壓不致超過某一數值。在保存時應使3個電極短路,并放在屏蔽的金屬盒內;把管子焊到電路上或取下來時,也應該先將各個電極短路;安裝測試時所用的烙鐵儀器等要有良好的接地,最好拔掉電烙鐵的電源再進行焊接。
2、怎樣判斷結型場效應管的電極
將萬用表置于RX1K擋,用黑表筆接觸假定為的柵極G管腳,然后用紅表筆分別接觸另外兩個管腳,若阻值均比較小(約5~10歐),再將紅黑表筆交換測量一次,如阻值大(無窮),說明都是反向電阻(PN結反向),屬N溝道管,且黑表筆接觸的管為柵極G,并說明原先假定是正確的。再次測量的阻值均很小,說明是正向電阻,屬于P溝道場效應管,黑表筆所接觸的也是柵極G。若不出現上述情況,可以調換紅黑表筆,按上述方法進測試,直至判斷柵極為止。一般結型效應管的源極與漏極在 制造時是對稱的,所以,當柵極G確定以后,對于源極S漏極D不一定要判斷,因為這兩個極可以互換使用,因此沒有必要去判別.源極與漏極之間的電阻約為幾千歐.
3.場效應管放大能力的估測
用萬用表的RX100擋可以估算場效應管的放大能力.具體測試如下:紅表筆接源極S, 黑表筆接漏極D,這樣相當于給場效應管加上1.5伏的電源電壓,這時表針指示出的是D-S極間的電阻值.然后用手指捏住柵極G,將人體的感應電壓作為輸入信號加到柵極上.由于場效應管的放大作用,Uds和Id都將發生變化,也相當于D-S極間電阻發生變化,可以觀測到表針有較大幅度的擺動.如果手捏柵極表針擺動很小,說明場效應管的放大能力較弱,若表針不動,說明場效應管已損壞。
注意的是多數場效應管的Rds增大,表針向左擺動,少數場效應管的Rds減小,表針向右擺動.但無論表針擺動方向如何,只要能明顯地擺動,就說明管子具有放大能力。但由于MOS管的輸入電阻更高,柵極允許的感應電壓不應過高,故不能直接用手去捏柵極,必須用手握螺絲刀的絕緣柄,用金屬桿去碰觸柵極,以防止感應電荷直接加到柵極上,引起MOS管的柵極擊穿.
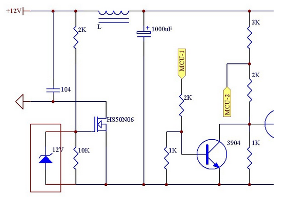
4、實例(總結模擬電路中MOS柵極電阻作用)


1、是分壓作用
2、下拉電阻是盡快泄放柵極電荷將MOS管盡快截止
3、防止柵極出現浪涌過壓(柵極上并聯的穩壓管也是防止過壓產生)
4、全橋柵極電阻也是同樣機理,盡快泄放柵極電荷,將MOS管盡快截止。避免柵極懸空,懸空的柵極MOS管將會導通,導致全橋短路
5、驅動管和柵極之間的電阻起到隔離、防止寄生振蕩的作用
烜芯微專業制造二極管,三極管,MOS管,橋堆等20年,工廠直銷省20%,4000家電路電器生產企業選用,專業的工程師幫您穩定好每一批產品,如果您有遇到什么需要幫助解決的,可以點擊右邊的工程師,或者點擊銷售經理給您精準的報價以及產品介紹
烜芯微專業制造二極管,三極管,MOS管,橋堆等20年,工廠直銷省20%,4000家電路電器生產企業選用,專業的工程師幫您穩定好每一批產品,如果您有遇到什么需要幫助解決的,可以點擊右邊的工程師,或者點擊銷售經理給您精準的報價以及產品介紹

