電池保護板詳解
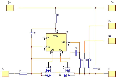
電池保護板原理圖,先看看池保護板概述,顧名思義鋰電池保護板主要是針對可充電(一般指鋰電池)起保護作用的集成電路板。 鋰電池(可充型)之所以需要保護,是由它本身特性決定的。由于鋰電池本身的材料決定了它不能被過充、過放、過流、短路及超高溫充放電,因此鋰電池鋰電組件總會跟著一塊帶采樣電阻的保護板和一片電流保險器出現。

鋰電池的保護功能通常由保護電路板和PTC等電流器件協同完成,保護板是由電子電路組成,在-40℃至+85℃的環境下時刻準確的監視電芯的電壓和充放回路的電流,及時控制電流回路的通斷;PTC在高溫環境下防止電池發生惡劣的損壞。

電池保護板原理圖解析如下文,普通鋰電池保護板通常包括控制IC、MOS開關、電阻、電容及輔助器件FUSE、PTC、NTC、ID、存儲器等。其中控制IC,在一切正常的情況下控制MOS開關導通,使電芯與外電路導通,而當電芯電壓或回路電流超過規定值時,它立刻控制MOS開關關斷,保護電芯的安全。
在保護板正常的情況下,Vdd為高電平,Vss,VM為低電平,DO、CO為高電平,當Vdd,Vss,VM任何一項參數變換時,DO或CO端的電平將發生變化。
1、過充電檢出電壓:在通常狀態下,Vdd逐漸提升至CO端由高電平 變為低電平時VDD-VSS間電壓。
2、過充電解除電壓:在充電狀態下,Vdd逐漸降低至CO端由低電平 變為高電平時VDD-VSS間電壓。
3、過放電檢出電壓:通常狀態下,Vdd逐漸降低至D O端由高電平 變為低電平時VDD- VSS間電壓。
4、過放電解除電壓:在過放電狀態下,Vdd逐漸上升到DO端由低電平 變為高電平時 VDD-VSS間電壓 。
5、過電流1檢出電壓:在通常狀態下,VM逐漸升至DO由高電平 變為低電平時VM-VSS間電壓。
6、過電流2檢出電壓:在通常狀態下,VM從OV起以1ms以上4ms以下的速度升到 DO端由高電平變為低電平時VM-VSS間電壓。
7、負載短路檢出電壓:在通常狀態下,VM以OV起以1μS以上50μS以下的速度升至DO端由高電平變為低電平時VM-VSS間電壓。
8、充電器檢出電壓:在過放電狀態下,VM以OV逐漸下降至DO由低電平變為變為高電平時VM-VSS間電壓。
9、通常工作時消耗電流:在通常狀態下,流以VDD端子的電流(IDD)即為通常工作時消耗電流。
10、過放電消耗電流:在放電狀態下,流經VDD端子的電流(IDD)即為過流放電消耗電流。
電池保護板原理圖
11、通常狀態:電池電壓在過放電檢出電壓以上(2.75V以上),過充電檢出電壓以下(4.3V以下),VM端子的電壓在充電器檢出電壓以上,在過電流/檢出電壓以下(OV)的情況下,IC通過監視連接在VDD-VSS間的電壓差及VM-VSS間的電壓差而控制MOS管,DO、CO端都為高電平,MOS管處導通狀態,這時可以自由的充電和放電;
當電池被充電使電壓超過設定值VC(4.25-4.35V)后,VD1翻轉使Cout變為低電平,T1截止,充電停止,當電池電壓回落至VCR(3.8-4.1V)時,Cout變為高電平,T1導通充電繼續, VCR小于VC一個定值,以防止電流頻繁跳變。
電池保護板原理圖
當電池電壓因放電而降低至設定值VD(2.3-2.5V)時, VD2翻轉,以IC內部固定的短時間延時后,使Dout變為低電平,T2截止,放電停止。
附上電池保護板原理圖



當電路放電電流超過設定值或輸出被短路時,過流、短路檢測電路動作,使MOS管(T2)關斷,電流截止。
該保護回路由兩個MOSFET(T1、T2)和一個控制IC(N1)外加一些阻容元件構成??刂艻C負責監測電池電壓與回路電流,并控制兩個MOSFET的柵極,MOSFET在電路中起開關作用,分別控制著充電回路與放電回路的導通與關斷,C2為延時電容,該電路具有過充電保護、過放電保護、過電流保護與短路保護功能,其工作原理分析如下:
1、短路保護
電池在對負載放電過程中,若回路電流大到使U>0.9V(該值由控制IC決定,不同的IC有不同的值)時,控制IC則判斷為負載短路,其“DO”腳將迅速由高電壓轉變為零電壓,使T2由導通轉為關斷,從而切斷放電回路,起到短路保護作用。短路保護的延時時間極短,通常小于7微秒。其工作原理與過電流保護類似,只是判斷方法不同,保護延時時間也不一樣。
2、過放電保護
電池在對外部負載放電過程中,其電壓會隨著放電過程逐漸降低,當電池電壓降至2.5V時,其容量已被完全放光,此時如果讓電池繼續對負載放電,將造成電池的永久性損壞。
在電池放電過程中,當控制IC檢測到電池電壓低于2.3V(該值由控制IC決定,不同的IC有不同的值)時,其“DO”腳將由高電壓轉變為零電壓,使T2由導通轉為關斷,從而切斷了放電回路,使電池無法再對負載進行放電,起到過放電保護作用。而此時由于T2自帶的體二極管VD2的存在,充電器可以通過該二極管對電池進行充電。
3、過充電保護
鋰離子電池要求的充電方式為恒流/恒壓,在充電初期,為恒流充電,隨著充電過程,電壓會上升到4.2V(根據正極材料不同,有的電池要求恒壓值為4.1V),轉為恒壓充電,直至電流越來越小。
電池在被充電過程中,如果充電器電路失去控制,會使電池電壓超過4.2V后繼續恒流充電,此時電池電壓仍會繼續上升,當電池電壓被充電至超過4.3V時,電池的化學副反應將加劇,會導致電池損壞或出現安全問題。
在帶有保護電路的電池中,當控制IC檢測到電池電壓達到4.28V(該值由控制IC決定,不同的IC有不同的值)時,其“CO”腳將由高電壓轉變為零電壓,使T1由導通轉為關斷,從而切斷了充電回路,使充電器無法再對電池進行充電,起到過充電保護作用。而此時由于T1自帶的體二極管VD1的存在,電池可以通過該二極管對外部負載進行放電。
在控制IC檢測到電池電壓超過4.28V至發出關斷T1信號之間,還有一段延時時間,該延時時間的長短由C2決定,通常設為1秒左右,以避免因干擾而造成誤判斷。
4、過電流保護
由于鋰離子電池的化學特性,電池生產廠家規定了其放電電流最大不能超過2C(C=電池容量/小時),當電池超過2C電流放電時,將會導致電池的永久性損壞或出現安全問題。
電池在對負載正常放電過程中,放電電流在經過串聯的2個MOSFET時,由于MOSFET的導通阻抗,會在其兩端產生一個電壓,該電壓值U=I*RDS*2, RDS為單個MOSFET導通阻抗,控制IC上的“V-”腳對該電壓值進行檢測,若負載因某種原因導致異常,使回路電流增大,當回路電流大到使U>0.1V(該值由控制IC決定,不同的IC有不同的值)時,其“DO”腳將由高電壓轉變為零電壓,使T2由導通轉為關斷,從而切斷了放電回路,使回路中電流為零,起到過電流保護作用。
5、正常狀態
在正常狀態下電路中N1的“CO”與“DO”腳都輸出高電壓,兩個MOSFET都處于導通狀態,電池可以自由地進行充電和放電,由于MOSFET的導通阻抗很小,通常小于30毫歐,因此其導通電阻對電路的性能影響很小。
電池保護板的主要作用
1、電流保護:它主要體現在工作電流與過電流使開關MOS斷開從而保護電池組或負載。
2、電壓保護:過充,過放,這要根據電池的材料不同而有所改變,過充保護,在我們以往的單節電池保護電壓都會高出電池充飽電壓50~150mV。但是動力電池不一樣,如果你要想延長電池壽命,你的保護電壓就選擇電池的充飽電壓,甚至還要比此電壓還低些。
3、短路保護:嚴格來講,他是一個電壓比較型的保護,也就是講是用電壓的比較直接關斷或驅動的,不要經過多余的處理。
4、溫度保護:一般在智能電池上都會用到,也是不可少的。但往往它的完美總會帶來另一方面的不足。我們主要是檢測電池的溫度來斷開總開關來保護電池本身或負載。
5、自耗電量, 這個參數是越小越好,最理想的狀態是為零,但不可能做到這一點。
6、MOS保護:主要是MOS的電壓,電流與溫度。當然就是牽扯到MOS管的選型了。MOS的耐壓當然要超過電池組的電壓,這是必須的。
7、均衡:均衡這一塊是此文章的論述的重點。目前最通用的均衡方式分為兩種,一種就是耗能式的,另一種就是轉能式的。
烜芯微專業制造二極管,三極管,MOS管,橋堆等20年,工廠直銷省20%,1500家電路電器生產企業選用,專業的工程師幫您穩定好每一批產品,如果您有遇到什么需要幫助解決的,可以點擊右邊的工程師,或者點擊銷售經理給您精準的報價以及產品介紹
烜芯微專業制造二極管,三極管,MOS管,橋堆等20年,工廠直銷省20%,1500家電路電器生產企業選用,專業的工程師幫您穩定好每一批產品,如果您有遇到什么需要幫助解決的,可以點擊右邊的工程師,或者點擊銷售經理給您精準的報價以及產品介紹

